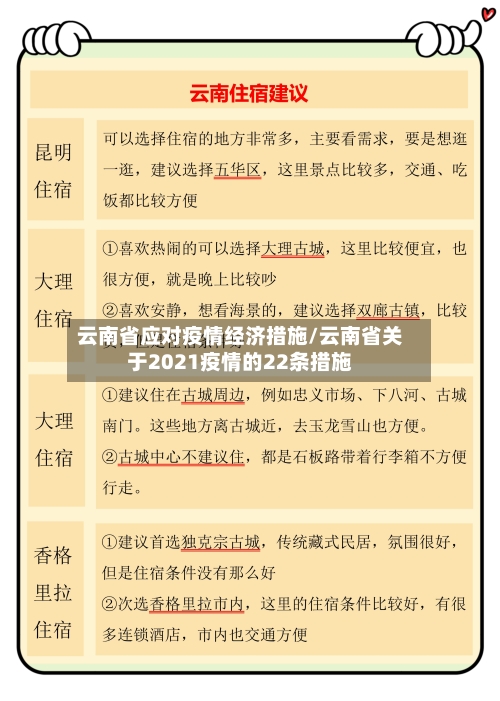
云南省应对疫情经济措施/云南省关于2021疫情的22条措施

作者: 南城 · 2026-03-08 · 名茶榜单 · 阅读 21

[深港通]中国经济战“疫 ”录:疫情如何影响各省份GDP增长?

〖壹〗、疫情对GDP增长的影响 整体经济放缓:新冠肺炎疫情导致我国各地经济运行暂时停摆,各地本年经济增加普遍受到冲击 ,整体经济增速下滑。地区差异:虽然整体经济放缓,但不同省份受到的影响程度存在差异 。一些GDP增速较快的省份,如贵州 、西藏、云南和江西 ,虽然面临挑战,但仍积极采取措施,努力保持经济增长势头。

云南省应对疫情经济措施/云南省关于2021疫情的22条措施-第1张图片

〖贰〗、中国则通过严格防控实现疫情快速控制 ,为经济修复提供基础。关键差异:2008年危机后,美国通过债务货币化解决系统性风险,而疫情冲击下 ,全球政策空间已大幅压缩(如利率已处低位),且疫情长期影响(如消费习惯改变 、产业链重构)存在不确定性 。

云南省应对疫情经济措施/云南省关于2021疫情的22条措施-第2张图片

〖叁〗、资本市场开放成为关键方向开放是现代经济体系的核心特征,中国证监会明确提出“加快推进资本市场高水平双向开放”。具体措施包括:深化互联互通机制:优化沪深港通机制 ,扩大交易标的范围、降低准入门槛 ,提升资金流动效率;完善沪伦通业务,探索与更多世界市场(如瑞士 、德国)的互联互通,拓宽跨境投资渠道。

云南省应对疫情经济措施/云南省关于2021疫情的22条措施-第3张图片

〖肆〗、美股大跌对中国股市的影响 短期累计跌幅较大时传导效应显著当美股短期累计跌幅达9%左右或更多时 ,对中国股市的传导效应会明显增强,可能诱发A股短期大幅下跌 。例如,2020年3月美股因疫情暴发多次熔断 ,A股虽因时差和政策差异跌幅较小,但仍出现短期波动。

重磅消息!云南发布元旦 、春节期间新冠肺炎疫情防控提示

如健康码异常或体温异常,服从工作人员安排 ,配合进一步检测或隔离。配合社区疫情防控,履行“第一责任人”职责 自觉遵守社区疫情防控规定,发现非本地外来人员或违规行为立即报告 。向所在社区或辖区疾控中心报告可能带来疫情传播隐患的情况 ,协助排查风险。

月5日,广西省百色市新冠肺炎疫情防控新闻发布会公布,2月4日德保县在返乡人员进行核酸检测中发现1例新冠肺炎阳性感染者。

疫情形势与呼吁当前世界疫情持续高位流行 ,国内多地出现散发病例和聚集性疫情 ,叠加元旦、春节“双节 ”临近,人员流动增加,防控压力进一步增大 。指挥部强调“群防群控不能松懈” ,呼吁市民积极配合防控措施,共同守护健康安全 。

当前疫情形势对春节出行的影响全球疫情压力:全球新冠肺炎确诊病例连续8周增长,77个国家和地区报告了奥密克戎变异株 ,我国外防输入压力持续增大。国内疫情特征:近期国内疫情呈局部散发和规模聚集性并存的特征。内蒙古满洲里疫情社区传播风险基本得到控制,进入收尾期 。

有权拒绝其进入,对不落实疫情防控措施的业主和故意隐瞒个人健康状况、不服从防疫期间管理的个人 ,依法从严追究法律责任。官方提示:丘北县应对新冠肺炎疫情工作领导小组指挥部办公室提示,所有入丘 、返丘 、在丘人员,请积极配合参与丘北县疫情防控工作 ,共同监督违反防疫规定的行为,共同守护安全健康丘北。

应对疫情也要高度关注经济薄弱环节

应对疫情需高度关注经济薄弱环节,当前政策应聚焦企业经营与就业、房地产调控、地方财政风险三大方面 ,具体措施如下:聚焦企业经营与就业 ,降低企业成本并舒缓流动性压力疫情导致春节假期延长,叠加民营中小企业原本经营困难,经济恢复挑战严峻 。政策需通过减税降费 、适度放松货币政策降低企业成本。

聚焦薄弱环节:优先支持中低收入国家完善实验室网络、冷链物流等基础能力 ,缩小“免疫鸿沟”。推动技术转移:鼓励高收入国家向发展中国家共享疫苗生产技术、数字化监测工具等关键资源 。

政策目标:稳定经济大盘,支持重点领域和薄弱环节政策的核心目标是应对疫情冲击 、稳定经济增长,同时推动结构性改革。除总量工具外 ,政策重点支持:小微企业和“三农 ”:通过支农支小再贷款、普惠小微贷款支持工具等降低融资成本。科技创新和绿色发展:设立专项再贷款,引导资金流向高技术产业和低碳领域 。

灵活应对,保障生活:在疫情期间 ,要灵活应对各种情况,如通过线上购物、远程办公等方式保障生活和工作的正常进行。同时,也要关注经济压力 ,合理规划家庭开支,确保生活稳定。应对美元升值带来的挑战 优化海外业务成本:对于涉及海外业务的企业和个人,要密切关注汇率变动 ,优化成本结构 ,降低海外业务成本 。

如何看待中国云南德宏疫情,瑞丽第四次封城

〖壹〗 、对于中国云南德宏瑞丽第四次封城及疫情相关情况,需从疫情防控、经济影响、谣言应对 、社会力量等多方面综合看待 。具体如下:疫情防控的必要性:瑞丽地处中缅边境,边境线长达168公里 ,地理环境复杂,境外疫情输入风险极高。

〖贰〗、摒弃单一思维,系统看待问题瑞丽五次疫情、四次封城 ,抗疫惨烈,但不能一味盯着不惜一切代价抗疫,不能用抗疫替代一切。在特殊地理背景下 ,仅靠瑞丽苦撑,牺牲群众利益,无法赢得持久战 。要把经济 、民生和呼吁外援结合起来 ,才能赢得转机和生机。

〖叁〗 、民生与经济双重压力:封城期间,检测、隔离、居家成为生活常态,旅游业 、批发零售业、房地产业下滑超两成 ,而制造业、教育文体娱 、卫生社会工作投资上升。当前措施与未来展望:瑞丽正补齐边境管控短板 ,推进立体化防控体系建设,开展“五大专项行动”(隐患排查、无疫社区创建、环境整治 、病毒筛查、疫苗接种) 。

〖肆〗、云南瑞丽“封城”是因有境外偷渡人员输入病例,但并非边境线疫情失控 ,而是当地果断采取防控措施。事件起因:9月14日晚,瑞丽市召开新闻发布会,通报有5名缅甸籍境外人员偷渡入境 ,其中2人新冠病毒检测呈阳性。

〖伍〗 、瑞丽的艰难处境:封城时间长、次数多:封城160多天,九次按下暂停键,三年来停工停学 ,物流停摆,店铺关门,居民不能自由进城 ,日常被疫情打断 。边境管控难度大:地处西南边陲,三面与缅甸接壤,边境线长达168公里且无天然屏障 ,2019年瑞丽口岸出入境人口多达2063万人次 ,管理难度极大。

经济指标差强人意,下半年将如何应对?

面对经济指标差强人意的现状,下半年可采取以下应对措施:尽快控制疫情疫情是影响经济运行的重要因素,尽快控制疫情能够减少其对经济的冲击 ,使经济活动恢复正常。

加强区域协同:加强不同地区之间的疫情防控信息共享和协同配合,避免因个别地区疫情导致全国性的物流中断和经济循环受阻 。对经济扭转的展望虽然4月份经济数据比预期弱,形势严峻 ,但我国经历过无数困难时刻,当前是解决和消化问题资源最充裕、回旋空间最广泛的时期。

近来的瓶颈是资金来源,不是项目 ,因此最关键的指标还是信贷增速。股市见底回升的速度和力度,取决于货币政策放松的速度和力度 。 到近来为止,货币政策放松的速度和力度差强人意 ,所以,股市的回升过程也是跌跌撞撞 、反反复复 。尽管中长期前景看好,期间也会有恐慌时刻 ,那就是最后的补票机会了。

应对渠道变化:出海开发者需要积极面对渠道变化带来的影响 ,如iOS14等新政策的落地。利用平台提供的解决方案,在完全合规的前提下进行素材创编 、投放、优化,并获取数据报告等全链路支持 。

如何说2010年中国经济面临的复杂环境令股市表现差强人意 ,那么2011年股市面临的恐怕是更为复杂的环境,行情的演绎或将更为捉摸不定。 内外环境复杂 2010年,股市面临的外部环境是欧美经济复苏乏力 ,美国失业率高企,欧洲则笼罩在主权债务危机的阴云中。