【长春省疫情新消息通知网,长春市疫情信息】
上木古属于封控区吗?
月14日15时 ,龙岗区发布通告,在南湾街道划定封控区 、管控区和防范区 深圳市龙岗区新型冠状病毒肺炎疫情防控指挥部办公室通告(第28号) 根据疫情防控工作需要,自2022年3月12日起 ,龙岗区在南湾街道划定封控区、管控区和防范区。 (一)封控区为南湾街道下李朗社区联创科技园一期2栋、5栋宿舍楼 。

上木古金鼎威视有限公司(深圳市金鼎威视科技开发有限公司)是一家规模较大 、业务广泛且具备一定技术实力的企业,但需关注其经营风险。
上木古村公园详细地址:广东省深圳市龙岗区平吉大道89号。上木古村公园是深圳的一处绿色休闲空间,坐落在龙岗区,具体在平吉大道89号 。对于当地居民和游客来说 ,这个地址提供了一个方便前往的目的地,可以享受大自然和户外活动。
收费。通过查询高速资料显示,深圳上木古高速收费 ,在中国,所有的高速公路都是收费的,高速公路 ,简称高速路,是指专供汽车高速行驶的公路。高速公路在不同国家地区、不同时代和不同的科研学术领域有不同规定 。
截至2019年4月,平湖街道下辖12个社区 ,包括白坭坑、鹅公岭、平湖 、新南、力昌、禾花 、山厦、辅城坳、良安田 、新木、上木古和凤凰社区。以下是其中几个社区的详细介绍: 白坭坑社区位于平湖街道南部,距离深圳市中心仅10公里。
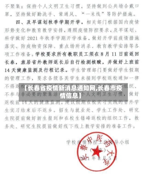
哪些地方要求师生开学前14天居家?
吉林、海南 、江苏、广东、深圳 、陕西、山西、河南等地要求师生开学前14天居家 。
健康观察要求所有中小学、幼儿园师生员工需在开学前14天(即8月16日起)留沪进行自我健康观察。期间需每天监测体温,记录健康状况 ,并减少不必要的外出和聚集活动。此要求旨在确保师生返校时健康状态可追溯,降低输入性风险 。
开学前14天师生一般是不能去外省的。为了确保秋季学校的顺利开学,多个地区的教育部门发布了相关文件,具体要求如下:浙江杭州:建议师生8月16日以后不要离开杭州。江苏南京:一些学校通知从8月15日起 ,师生原则上不离开南京,仍在其他地方的师生需在8月15日之前返回 。
长春轻轨恢复了吗
〖壹〗 、根据最新权威信息,长春轨道交通线路(含轻轨)在2025年春节期间保持正常运营 ,官方未发布大年三十停运公告,仅部分历史施工路段曾有临时调整。
〖贰〗、长春轻轨4号线0401列车属于2025年启动的改造升级列车,近来仍处于改造调试阶段 ,暂未恢复正常运营,其原路线为长春站北至天新路,共设21个站点。
〖叁〗、长春轻轨3号线近来已经恢复了正式运营 。以下是关于长春轻轨3号线恢复正常运营的具体信息:运营状态:长春轻轨3号线已经全面恢复正常运营 ,乘客可以正常乘坐。运营时间:根据最新信息,长春轻轨3号线的运营时间大致为早上6:00到晚上21:00(或21:55,具体可能因季节或特殊调整而略有差异)。
〖肆〗 、长春3号线在2025年不会停运。长春轨道交通3号线 ,也被称为长春轻轨3号线,是中国吉林省长春市境内的一条轨道交通线路 。这条线路自开通以来,一直是长春市公共交通的重要组成部分,承载着大量的客流。近来没有官方消息或公开报道表明长春3号线会在2025年停运。
〖伍〗、长春轻轨3号线近来尚未完全恢复正常运营 。具体情况如下:当前运营状态:长春轻轨3号线近来只通到宽平桥站 ,从宽平桥站至长春站之间尚未通车,乘客需换乘其他交通工具。
〖陆〗、特殊情况:尽管轻轨8号线通常正常运行,但在某些特殊情况下 ,如突发事件或计划内的维护工作,可能会暂时停运。这些信息通常会提前通过官方渠道发布,以便市民及时了解并做出相应的出行安排 。综上所述 ,长春轻轨8号线近来处于正常运行状态,市民可以放心乘坐。

大境股份:@还没买车你,恭喜了!这些好消息你知道吗?
〖壹〗 、大境股份:@还没买车你,恭喜了!这些好消息你知道吗? 我来答 1个回答 #热议# 在你身边 ,你最欣赏哪种性格的人?汽车之家 2020-04-01 · 买车、用车、养车,你想看的这里都有! 汽车之家 向TA提问 关注 展开全部 疫情后的汽车市场,正在逐渐摆脱“寒冬”。
发表评论